a) Estructura orgánica y funciones de cada una de las dependencias
Funciones de cada una de las dependencias
| Titulo | Año | Mes | Descripción | Archivo |
|---|---|---|---|---|
| Carta Orgánica | Ley N° 3315/2017 QUE APRUEBA LA CARTA ORGÁNICA DE LA UNIVERSIDAD NACIONAL DE VILLARRICA DEL ESPÍRITU SANTO, CREADA POR LEY N° 3.208, DE FECHA 30 DE MAYO DE 2007. | Ver archivo | ||
| Manual de Procedimiento | El presente manual tiene por objetivo establecer las normas y procedimientos administrativos para la elaboración del Ante Proyecto del Presupuesto Anual de la UNVES, legalmente establecido. | Ver archivo | ||
| Acta N°20/2009 | Aprobación del Manual de Procedimiento | Ver archivo | ||
| Manual de Organización y Funciones 2017 | Resolución N°221/2017 Manual de Organización y Funciones | Ver archivo | ||
| Manual de Organización y Funciones 2008 | Resolución N° 27/2008 Consejo Superior Universitario, Aprobación del Manual de Organización y Funciones | Ver archivo | ||
| Acta N° 27/2008 | 2008 | Enero | Aprobación del Manual de Organización y Funciones | Ver archivo |
| Titulo de prueba | 2019 | Julio | Descripción de ejemplo | Ver archivo |
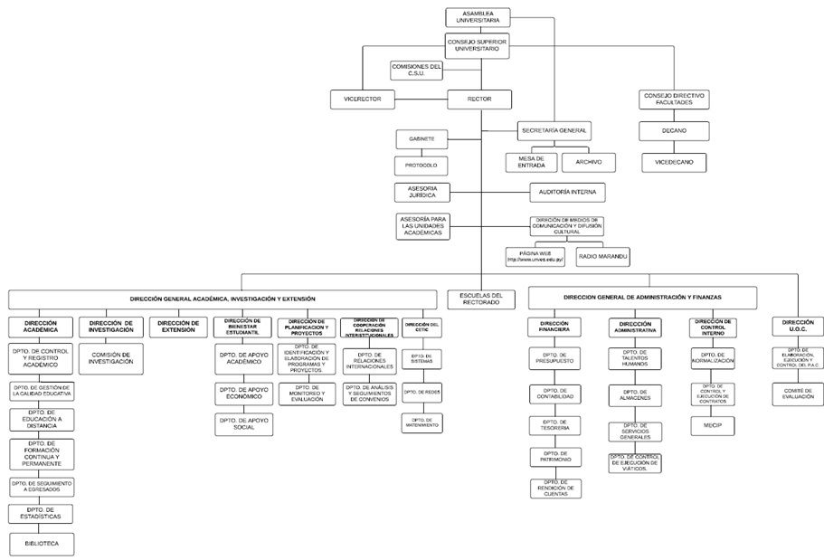
| Organigrama Institucional | Estructura organizacional | Ver archivo | ||
| Reglamento General | Resolución N° 221/2014 Aprobación del Reglamento General de la Universidad Nacional de Villarrica del Espíritu Santo | Ver archivo |
